您好!欢迎来访江苏省证券业协会网站!
  • 看不清?点击更换
登 录
  • 看不清?点击更换
纠纷调解

【纠纷调解】证券业务通知提示类纠纷实证研究

点击量:818 时间:2025-12-12

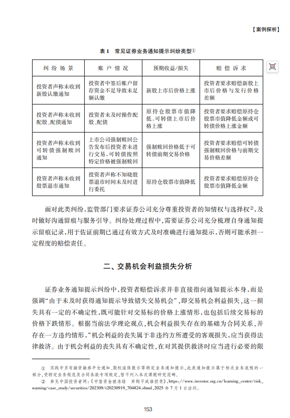
随着证券行业的不断发展,在常规的证券交易委托服务外,证券经营机构还向投资者提供新股中签、配债配股、股票退市等一系列通知提示服务。此类通知提示服务是投资者与证券经营机构双方签署的《证券交易委托代理协议》的附随产物,与投资者权益息息相关。如出现通知提示不到位情形,可能导致投资者后续交易机会的损失,并引发投诉纠纷。本文从民法典、证券法规定的诚实守信原则出发,结合业务实践、学界观点、纠纷判决进一步明确证券经营机构服务规范要求,保护投资者合法权益。

 

案例

来源:《投资者》(第 29 辑)